找软件用软件,就到华军软件园! 软件发布 AI产品榜

您好,如有软件收录需求,请将软件打包,并附上软件名称、软件介绍、软件相关截图、软件icon、软著、营业执照(个人没有营业执照请提供对应的开发者身份证正反面以及手持身份证本人照片),发送至邮箱 https://user.onlinedown.net/login

收起>>

发送至邮箱:news@onlinedown.net

收起>>

所在位置: 首页 — PC软件 — 管理软件 — 仓储租借  —  小白供销系统
小白供销系统

小白供销系统  V1.0

二维码
  • 软件授权: 免费软件
  • 软件大小: 1.15MB
  • 软件评分:
  • 软件类型: 国产软件
  • 更新时间: 2024-12-30
  • 应用平台: Win
  • 软件语言: 简体中文
  • 版      本: V1.0

下载服务协议见页面底部

软件介绍 相关专题 常见问题 下载地址

基本简介
小白供销系统段首LOGO
小白供销系统是让新手也能轻松掌握的供应销售的软件。

小白供销系统软件说明

      采购商测试账号:ceshi 密码:12345

      供应商测试账号:ceshi2 密码:12345

      程序登录窗口

小白供销系统截图

      订单管理窗口

小白供销系统截图

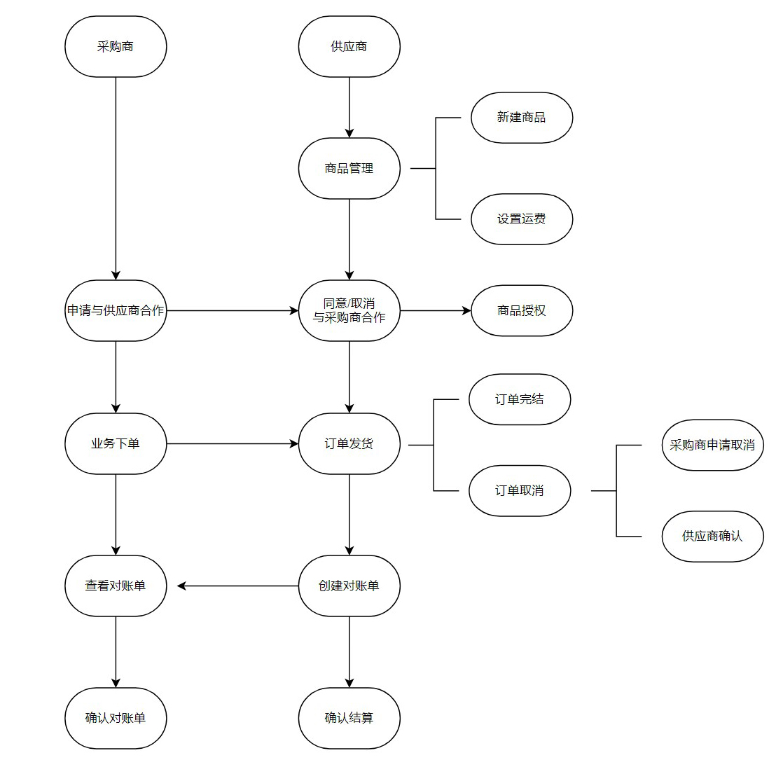
      功能流程图:


小白供销系统截图

小白供销系统更新日志

      1.将bug扫地出门进行到底

      2.有史以来最稳定版本

华军小编推荐:

在经历了多次的更新与优化,小白供销系统变得更加的人性化,也更加的简单易操作,华军软件园小编亲测,推荐给大家下载,感兴趣的小伙伴还可以下载房产小秘书软件e8仓库管理软件维克图书管理系统维克仓库管理软件新峰仓库管理系统

下载地址 分享软件/应用

使用Win工具箱下载地址:安全,快速

电信安全下载 网通安全下载 移动安全下载 联通安全下载

其他下载地址:

通用网络下载 通用网络下载

常见问题