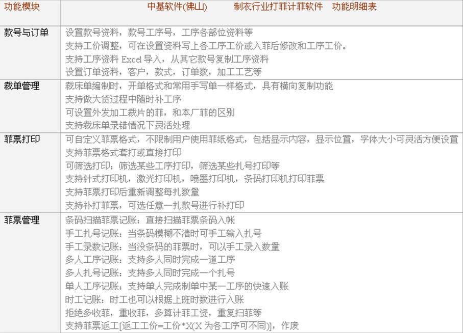
采用先进的条码识别技术,为制衣厂生产管理、计件工资计算提供及时、准确的数据。打菲工票系统在制衣厂已经是非常标准化的系统,作用在于为管理者提供工序工价的拟定依据;掌握制单生产进度,监控车间运作情况;有效杜绝以前手工偷菲、自编菲的事情发生;提供计件工资发放的客观依据;计算统计快捷及时方便。增加多工厂脱机连接功能,上游厂商裁床打印的条码可被其它加工厂直接扫描,加工方不用重新打菲,实现无缝对接。
业务流程图:

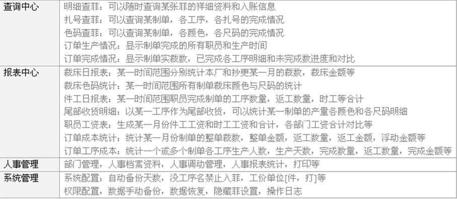
一、功能介绍


二、相比其他软件,我们软件的优势

三、软件功能界面介绍













四、软件其它特点


















有用
有用
有用