-
小黑课堂计算机二级office题库
2026-01-05
v5.8
541.60 MB
简体中文
电脑学习
推荐理由:
小黑课堂计算机二级Office题库是一款专注全国计算机等级考试二级MSOffice科目的专业在线备考平台。该平...
-
教之初计算机考试系统
2026-01-05
v2.0.0.1011
12.20 MB
简体中文
考试系统
推荐理由:
教之初计算机考试系统官方版是一款已持续发布并优化长达12年之久的专业、免费考试软件,累计使用次数已逾千...
-
小黑课堂计算机二级office题库
2026-01-05
5.8
541.60 MB
简体中文
电脑学习
推荐理由:
可能是网络连接问题,确保设备已连接到互联网,并且网络连接稳定。
确保已更新到最新版本的题库应用。
...
-
无忧全国计算机等级考试超级模拟软件_一级计算机基础及MS Office应用
2025-10-23
8.2.2.0
305.42 MB
简体中文
考试系统
推荐理由:
无忧全国计算机等级考试超级模拟软件_一级计算机基础及MS
Office应用正式版是款汇集了多年考试经验的软...
推荐
-
全国计算机二级考试模拟软件MS Office
2025-09-22
4.0 官方版
63.22 MB
简体中文
办公软件
推荐理由:
官方版是款针对计算机二级考试打造的模拟工具。全国计算机二级考试模拟软件MS
Office正式版根据等级历年...
-
全国计算机等级考试一级MS OFFICE练习软件
2025-09-22
2017.9 正式版
171MB
简体中文
考试系统
推荐理由:
全国计算机等级考试一级MSOFFICE练习软件正式版是款针对计算机考试打造的练习工具。全国计算机等级考试...
-
计算机等考宝典电脑版
2025-09-09
7.0.6
20.9M
简体中文
教育教学
推荐理由:
计算机等考宝典电脑版是一款非常专业的计算机备考学习软件,这款计算机等考宝典能够帮助为用提供超多模拟考...
-
计算机二级题库百度云电脑版
2025-08-26
9.482.0816
51.7 MB
简体中文
教育教学
推荐理由:
计算机二级题库百度云电脑版是一款计算机备考学习软件。计算机二级题库百度云pc版汇集了往年...
-
计算机二级等考宝典
2025-08-07
8.9.0
67.9 M
简体中文
教育教学
推荐理由:
计算机二级等考宝典电脑版是一款计算机二级备考学习软件。计算机二级等考宝典pc版在这里汇集...
-
计算机辅助教学
2025-07-16
4.0
2836KB
简体中文
电脑学习
推荐理由:
本系统是根据《计算机应用基础》教学工作具体的要求而设计的,系统可以自行增加和删除题目,操作讲解采...
-
计算机一级WPS电脑版
2025-02-18
v1.0.1
15.6M
简体中文
教育教学
推荐理由:
计算机一级WPS电脑版是一款专业的计算机wps学习软件。计算机一级WPSpc版可以在线练习,还可以...
-
职称计算机直考通之WPSOffice金山办公组合
2025-02-18
5.0
34.66MB
简体中文
电脑学习
推荐理由:
直考通是全国职称计算机考试(也叫:全国计算机应用能力考试、职称计算机应用能力考试)最新题库,能让广大考生...
-
职称计算机考试软件天宇考王wps速成版
2025-02-18
15.0
3000KB
简体中文
考试系统
推荐理由:
u3000u3000天宇考王2015wps速成版是职称计算机考试学习软件,根据全国专业技术人员计算机应用能力考试大纲编...
-
职称计算机直考通之Photoshop6
2025-01-22
5.0
2.32MB
简体中文
电脑学习
推荐理由:
直考通是全国职称计算机考试(也叫:全国计算机应用能力考试、职称计算机应用能力考试)最新题库,能让广大考生...
-
中星睿典全国职称计算机考试 Photoshop 6.0图像处理模块
2025-01-22
2014.0.0.116
2.32MB
简体中文
考试系统
推荐理由:
u3000u3000中星睿典全国专业技术人员计算机应用能力考试练习系统适用于各级各类专业技术人员职称计算机考试...
-
猎证全国计算机等级考试学习系统
2024-12-31
3.63
129.53MB
简体中文
考试系统
推荐理由:
猎证计算机等级考试系统是一款全国计算机等级考试软件,现提供二级office海量题库全面覆盖所有考点,帮助考生...
-
计算机一级office电脑版
2024-12-30
v2.0.0官方版
42.2MB
简体中文
教育教学
推荐理由:
计算机一级office电脑版是一款优质的计算机考证软件。计算机一级officepc版海量的题库等着你来复习,让你可...
-
计算机等级考试题库电脑版
2024-12-30
6.3.1官方版
56.5 MB
简体中文
教育教学
推荐理由:
计算机等级考试题库电脑版是一款优质的考级题库软件。计算机等级考试题库pc版从计算机一级到...
-
计算机一级宝典电脑版
2024-12-30
v2.7.0最新版
5.5M
简体中文
教育教学
推荐理由:
计算机一级宝典电脑版是一款为用户朋友们打造的考前神器app,很多大学生会在大学的时候考取相关的等级证书,...
-
计算机一级题库电脑版
2024-12-30
v8.375.0318
189.3 MB
简体中文
教育教学
推荐理由:
计算机一级考试手机版专门为计算机证书考试提供帮助的题库平台,软件包含了丰富题目,用户可通过...
-
计算机等考题库电脑版
2024-12-30
2.1.1
20.9 MB
简体中文
教育教学
推荐理由:
计算机等考题库电脑版是专为计算机等级考试打造的学习软件,在这里有着最全的计算机知识,在这里有着各种等级...
-
计算机软考中级题库电脑版
2024-12-30
2023.03.10
80.7 MB
简体中文
教育教学
推荐理由:
软考真题官方版是想要参加计算机考试人员的考试神器,设计干净、使用简单,平台整合了理念软件的...
-
计算机二级成绩查询软件电脑版
2024-12-30
2.74
32.6M
简体中文
教育教学
推荐理由:
计算机二级成绩查询软件电脑版是一款简单好用的计算机成绩查询软件。计算机二级成绩查询软件...
-
计算机二级office等考宝典电脑版
2024-12-30
v8.8.9.9
50.2 MB
简体中文
教育教学
推荐理由:
计算机二级office等考宝典电脑版是一款优质的备考学习软件。计算机二级office等考宝典pc版在...
-
计算机二级C语言掌上通电脑版
2024-12-30
2.74
32.6M
简体中文
教育教学
推荐理由:
全国计算机二级C语言掌上通完全离线的,零流量的二级C语言学习软件。
包含C语言教程(培...
-
计算机一级题库操作题电脑版
2024-12-30
5.0.1
22.1 MB
简体中文
教育教学
推荐理由:
计算机一级考试题库app是一款计算机考试软件,计算机一级考试题库app可以帮助用户轻松的练习计...
-
计算机二级C语言电脑版
2024-12-30
v2.74
32.60MB
简体中文
教育教学
推荐理由:
是一款手机C语言学习软件,计算机二级C语言电脑版包含了C语言教程,C语言选择题题库,公共基础题库,非选择题题库,让...
-
计算机二级宝典精简版题库电脑版
2024-12-30
v3.5.4
31.8M
简体中文
教育教学
推荐理由:
计算机二级宝典精简版题库电脑版是一款优质的备考学习软件。计算机二级宝典精简版题库pc版收...
-
计算机二级office
2024-12-30
电脑版 v1.3.4
16.53MB
简体中文
教育教学
推荐理由:
计算机二级office电脑版是一款学习教育软件。计算机二级office最新版内涵大量2021年最新的计算机二级题目...
-
米考试计算机二级电脑版
2024-12-30
v6.294.0312
115.6M
简体中文
教育教学
推荐理由:
米考试计算机二级电脑版是一款专业好用的计算机考级学习软件。米考试计算机二级pc版海量真题库可以随时练...
-
计算机二级题库电脑版
2024-12-30
v1.1.1
58.5M
简体中文
教育教学
推荐理由:
计算机二级题库电脑版是一款计算机备考学习软件。计算机二级题库pc版为用户带来了海量题型,供你随时在线进...
-
汇通全国计算机等级考试上机考试
2024-12-30
1.0 官方版
1017.32KB
简体中文
电脑学习
推荐理由:
汇通全国计算机等级考试上机考试官方版是一款根据国家最新考试大纲制作的一款考试软件。汇通全国计算机等...
-
九章算法(计算机课程)电脑版
2024-12-30
电脑版 v1.3.6
31.8M
简体中文
教育教学
推荐理由:
九章算法(计算机课程)电脑版是一款非常不错的手机计算机课程学习应用软件。九章算法(计算机课程)电脑版聚...
-
计算机一级题库
2024-12-30
电脑版 v3.5.0
31.63MB
简体中文
教育教学
推荐理由:
计算机一级题库移动电脑版是一款计算机等级学习备考软件。计算机一级题库拥有office所有知识点,用户可以在...
-
计算机二级office题库电脑版
2024-12-30
v7.5.9 电脑版
55.6M
简体中文
教育教学
推荐理由:
计算机二级office题库电脑版是一款专业的计算机学习软件,计算机二级office题库中汇集了计算机二级题库内容...
-
汇通全国计算机等级考试笔试模拟软件
2024-12-30
3.0
1.14MB
简体中文
考试系统
推荐理由:
汇通全国计算机等级考试笔试模拟软件是一套考试模拟软件,全国计算机等级考试模拟软件最新版根据国家教育部...
-
汇通全国计算机等级考试一级上机考试
2024-12-30
3.0
1017.32KB
简体中文
考试系统
推荐理由:
汇通全国计算机等级考试一级上机考试是一套考试模拟软件,全国计算机等级考试模拟软件最新版根据国家教育部...
-
袖珍计算机Mac
2024-12-30
2.2.3 正式版
3.6MB
简体中文
系统工具
推荐理由:
袖珍计算机Mac正式版是款适合Mac系统中使用的计算工具。袖珍计算机Mac最新版可以处理两个销售税率和两个...
-
计算机二级C语言电脑版
2024-12-30
v2.74
32.6M
简体中文
教育教学
推荐理由:
计算机二级C语言电脑版是一款专业的计算机二级备考学习软件。计算机二级C语言pc版提供非常专业的计算机二...
-
中星睿典全国计算机等级考试练习系统——二级C++语言程序设计
2024-12-30
1.0
15.64MB
简体中文
考试系统
推荐理由:
中星睿典全国计算机等级考试练习系统——二级C++语言程序设计根据全国计算机等级考试(NationalComputer...
-
中星睿典全国计算机等级考试练习系统——二级Java语言程序设计
2024-12-30
1.0
14.27MB
简体中文
考试系统
推荐理由:
中星睿典全国计算机等级考试练习系统——二级Java语言程序设计根据全国计算机等级考试(NationalComputer...
-
中星睿典全国计算机等级考试练习系统——二级Python语言程序设计
2024-12-30
1.0
14.78MB
简体中文
考试系统
推荐理由:
本练习系统根据全国计算机等级考试(NationalComputerRank
Examination,以下简称NCRE)大纲设计制作,为参...
-
中星睿典全国计算机等级考试练习系统——二级C语言程序设计
2024-12-30
1.0
10.8MB
简体中文
考试系统
推荐理由:
中星睿典全国计算机等级考试练习系统——二级C语言程序设计根据全国计算机等级考试(NationalComputerRa...
-
粉笔计算机二级题库电脑版
2024-12-30
v1.2.0
48.0M
简体中文
教育教学
推荐理由:
粉笔计算机二级题库是粉笔网最新推出的题库软件,是一款非常好用的计算机二级考试题库软件,里面收录近几年计...
-
计算机三级题库电脑版
2024-12-30
v3.5.0
30.7M
简体中文
教育教学
推荐理由:
计算机三级题库电脑版是一款专业好用的备考学习软件。计算机三级题库pc版拥有最全面的题库,用户们可以在线...
-
计算机一级赢题库电脑版
2024-12-30
v2.0
5.8M
简体中文
教育教学
推荐理由:
计算机一级赢题库电脑版是一款优秀的计算机备考学习软件。计算机一级赢题库pc版这里拥有模拟押题,还有每年...
-
计算机应用自考电脑版
2024-12-30
v2.0.0
18.1M
简体中文
教育教学
推荐理由:
计算机应用自考电脑版是一款相对专业的学习软件,计算机应用自考pc版软件主要为自考生提供学习平台,专业的计...
-
计算机三级电脑版
2024-12-30
v3.5.0
30.7M
简体中文
教育教学
推荐理由:
计算机三级电脑版是一款专业的计算机三级备考学习软件。计算机三级pc版你可以在软件中搜索各种考试题目,支...
-
计算机二级电脑版
2024-12-30
v5.227.1223
109M
简体中文
教育教学
推荐理由:
计算机二级电脑版是一款专业的计算机考试应用题库应用软件,计算机二级pc版软件是专为需要考取计算机二级证...
-
计算机信息管理自考电脑版
2024-12-30
v1.0.0
13.3M
简体中文
教育教学
推荐理由:
计算机信息管理自考电脑版是一款专门为用户朋友打造的学习软件,计算机信息管理自考软件将不同年份的考试真...
-
计算机诗人
2024-12-30
1.0 最新版
198KB
简体中文
其它工具
推荐理由:
计算机诗人最新版是一款十分受欢迎且可以利用电脑自动作诗的软件。计算机诗人最新版软件主要是将大量词汇...
-
职称计算机
2024-12-30
10.9 官方版
124KB
简体中文
考试系统
推荐理由:
职称计算机官方版是一款非常高效的全国职称计算机考试软件。职称计算机最新版软件由“全国专业技术人员计...
-
昆仑镜系统涉案涉密计算机数据固定取证端
2024-12-30
3.19
215.8KB
简体中文
数据恢复
推荐理由:
取证人员可以方便的针对涉案、涉密计算机获取磁盘和数据捕获信息;文件查看记录;近期文件记录(默认支持常...
-
计算机分区盘符修复工具
2024-12-30
1.0.0.1 官方版
1.91MB
简体中文
数据恢复
推荐理由:
计算机分区盘符修复工具官方版是一款专业实用的系统修复软件。计算机分区盘符修复工具最新版能够修复计算...
-
虎奔教育计算机二级c语言系统
2024-12-30
6.3.4.0 最新版
29.97MB
简体中文
考试系统
推荐理由:
虎奔教育计算机二级c语言系统最新版是一款由虎奔教育打造的全国计算机二级考试C语言考试模拟软件。虎奔教...
-
云考点计算机
2024-12-30
5.0.0.7 最新版
127.59MB
简体中文
考试系统
推荐理由:
云考点计算机最新版是一款功能强大的计算机考试系统。云考点计算机官方版内置了各种二级考试的模拟考,覆盖...
-
全国职称计算机考试练习系统——VFP模块
2024-12-30
2.0
17.33MB
简体中文
考试系统
推荐理由:
济南朗考信息科技有限公司研制的全国专业技术人员计算机应用能力考试模拟软件适用于各级各类专业技术人员职...
-
中星睿典全国专业技术人员计算机应用能力考试练习系统——金山演示模块
2024-12-30
2.0
24.53MB
简体中文
考试系统
推荐理由:
济南朗考信息科技有限公司研制的全国专业技术人员计算机应用能力考试模拟软件适用于各级各类专业技术人员职...
-
中星睿典全国专业技术人员计算机应用能力考试练习系统——金山表格模块
2024-12-30
2.0
19.52MB
简体中文
考试系统
推荐理由:
济南朗考信息科技有限公司研制的全国专业技术人员计算机应用能力考试模拟软件适用于各级各类专业技术人员职...
-
中星睿典全国专业技术人员计算机应用能力考试练习系统——金山文字模块
2024-12-30
2.0
32.73MB
简体中文
考试系统
推荐理由:
济南朗考信息科技有限公司研制的全国专业技术人员计算机应用能力考试模拟软件适用于各级各类专业技术人员职...
-
全国职称计算机考试练习系统——u8模块
2024-12-30
2.0
13.2MB
简体中文
考试系统
推荐理由:
济南朗考信息科技有限公司研制的全国专业技术人员计算机应用能力考试模拟软件适用于各级各类专业技术人员职...
-
全国职称计算机考试练习系统——autocad模块
2024-12-30
2.0
16.21MB
简体中文
考试系统
推荐理由:
济南朗考信息科技有限公司研制的全国专业技术人员计算机应用能力考试模拟软件适用于各级各类专业技术人员职...
-
全国职称计算机考试练习系统——frontpage2003模块
2024-12-30
2.0
36.79MB
简体中文
考试系统
推荐理由:
济南朗考信息科技有限公司研制的全国专业技术人员计算机应用能力考试模拟软件适用于各级各类专业技术人员职...
-
中星睿典全国专业技术人员计算机应用能力考试练习系统——Excel2003模块
2024-12-30
2.0
47.61MB
简体中文
考试系统
推荐理由:
济南朗考信息科技有限公司研制的全国专业技术人员计算机应用能力考试模拟软件适用于各级各类专业技术人员职...
-
全国职称计算机考试练习系统——Excel2007模块
2024-12-30
2.0
43.52MB
简体中文
考试系统
推荐理由:
济南朗考信息科技有限公司研制的全国专业技术人员计算机应用能力考试模拟软件适用于各级各类专业技术人员职...
-
中星睿典全国专业技术人员计算机应用能力考试练习系统——photoshopcs4模块
2024-12-30
2.0
32.38MB
简体中文
考试系统
推荐理由:
济南朗考信息科技有限公司研制的全国专业技术人员计算机应用能力考试模拟软件适用于各级各类专业技术人员职...
-
全国职称计算机考试练习系统——ppt2007模块
2024-12-30
2.0
49.39MB
简体中文
考试系统
推荐理由:
济南朗考信息科技有限公司研制的全国专业技术人员计算机应用能力考试模拟软件适用于各级各类专业技术人员职...
-
中星睿典全国专业技术人员计算机应用能力考试练习系统——PPT2003模块
2024-12-30
2.0
43.62MB
简体中文
考试系统
推荐理由:
济南朗考信息科技有限公司研制的全国专业技术人员计算机应用能力考试模拟软件适用于各级各类专业技术人员职...
-
全国职称计算机考试练习系统——word2007模块
2024-12-30
2.0
61.09MB
简体中文
考试系统
推荐理由:
济南朗考信息科技有限公司研制的全国专业技术人员计算机应用能力考试模拟软件适用于各级各类专业技术人员职...
-
中星睿典全国专业技术人员计算机应用能力考试练习系统——word2003模块
2024-12-30
2.0
49.86MB
简体中文
考试系统
推荐理由:
济南朗考信息科技有限公司研制的全国专业技术人员计算机应用能力考试模拟软件适用于各级各类专业技术人员职...
-
中星睿典全国专业技术人员计算机应用能力考试练习系统——Windows 7模块
2024-12-30
2.0
105MB
简体中文
考试系统
推荐理由:
济南朗考信息科技有限公司研制的全国专业技术人员计算机应用能力考试模拟软件适用于各级各类专业技术人员职...
-
中星睿典全国专业技术人员计算机应用能力考试练习系统——Windows XP模块
2024-12-30
2.0
35.8MB
简体中文
考试系统
推荐理由:
济南朗考信息科技有限公司研制的全国专业技术人员计算机应用能力考试模拟软件适用于各级各类专业技术人员...
-
中星睿典全国专业技术人员计算机应用能力考试练习系统——Internet XP模块
2024-12-30
2.0
42.5MB
简体中文
考试系统
推荐理由:
济南朗考信息科技有限公司研制的全国专业技术人员计算机应用能力考试模拟软件适用于各级各类专业技术人员职...
-
全国职称计算机考试练习系统——Internet(win7版)模块
2024-12-30
2.0
70MB
简体中文
考试系统
推荐理由:
济南朗考信息科技有限公司研制的全国专业技术人员计算机应用能力考试模拟软件适用于各级各类专业技术人员职...
-
全国计算机等级考试二级C练习软件
2024-12-30
2017年9月版
111688KB
简体中文
考试系统
推荐理由:
总体说明:
此版软件针对的是2017年9月全国计算机等级考试二级C语言,软件内含52套操作试题,全真考试环境,...
-
PaperAid-高校计算机及信息管理专业毕业论文写作助手
2024-12-30
1.0 正式版
7.0MB
简体中文
其它行业
推荐理由:
(一)主要功能:
(1)论文示例文档自动生成功能:在PaperAid中,操作人员可以新建一个论文示例文档,在新...
-
良犬计算机输入擂台赛
2024-12-30
绿色版
4506
简体中文
教育管理
推荐理由:
良犬计算机输入擂台赛是一款计算机输入比赛软件,专门为了打字比赛而出品的强大汉字输入打字比赛专用软件,持中...
-
江苏省/全国计算机等级考试VB6.0题库软件
2024-12-30
V6.0.0.8167官方版
70247kb
简体中文
教育管理
推荐理由:
江苏省/全国计算机等级考试VB6.0题库软件是一款江苏省全国计算机等级考试二级VB最新考试试题库系统,有的地方...
-
全国计算机等级考试全真训练模拟考试软件一级基础及MS-Office应用
2024-12-30
2017年上半年考试专用版
2253kb
简体中文
教育管理
推荐理由:
全国计算机等级考试全真训练模拟考试软件一级基础及MS-Office应用是一款按照最新《全国计算机等级考试一级...
-
威眼WeaView企业计算机监管系统
2024-12-30
v3.7.2官方最新版
74752kb
简体中文
远程控制
推荐理由:
威眼WeaView企业计算机监管系统是一款专为企业研发,用于监控员工上网行为的电脑监控软件。威眼监控可以实时...
-
计算机流量监察(NetMeter)
2024-12-30
1.1.3 官方版
579kb
英文
网络共享
推荐理由:
计算机流量监察(NetMeter)是一款高效的流量监控管理软件,无缝衔接系统监视你的计算机流量的一丝一厘!下载速度...
-
计算机进程查询系统
2024-12-30
PC版
582KB
简体中文
源码下载
推荐理由:
进程是操作系统结构的基础;是一个正在执行的程序;计算机中正在运行的程序实例;可以分配给处理器并由处理器执...
-
计算机进程查询系统
2024-12-30
PC版
582KB
简体中文
源码下载
推荐理由:
进程是操作系统结构的基础;是一个正在执行的程序;计算机中正在运行的程序实例;可以分配给处理器并由处理器执...
-
EMwork企业计算机监管系统
2024-12-30
v3.7.9官方版
62772KB
简体中文
远程控制
推荐理由:
EMwork企业计算机监管系统,通过软件能有效降低企业信息安全风险,能有管制员工上网行为等,可以在监控端中查看被...
-
无忧全国计算机等级考试超级模拟软件
2024-12-30
1.0.0.91
70964KB
简体中文
教育管理
推荐理由:
无忧全国计算机等级考试超级模拟软件是根据国家教育部最新考试大纲,并汇聚了多年开发全国计算机等级考试模拟...
-
计算机操作统计 StatWin Pro
2024-12-30
9.0
7824KB
简体中文
其它工具
推荐理由:
StatWin软件旨在收集,存储和分析Windows下的电脑操作和用户活动统计信息。软件提供了全面的计算机监控和用...
-
计算机与互联网基础及办公软件上机实操全面练习系统
2024-12-30
5.06
2260KB
简体中文
电脑学习
推荐理由:
本软件囊括了日常电脑操作的所有知识和技能,包括计算机基础知识、Windows操作系统、Word文字处理软件、Ex...
-
计算机文件加密|大势至计算机文件夹加密软件
2024-12-30
2.0
9295KB
简体中文
文件管理
推荐理由:
大势至计算机文件夹加密软件是一款专门保护计算机文件安全,防止计算机文件泄密的安全软件。通过本系统不仅可...
-
丽升主观题计算机辅助评卷系统
2024-12-30
v5.5.0.5官方版
4.8M
简体中文
教育管理
推荐理由:
丽升主观题计算机辅助评卷系统是一款功能全面易用的网上阅卷软件,软件除了提供阅卷功能外,同时还提供制卷功能...
-
播谷鸟计算机职称考试软件
2024-12-30
5.0官方版
99M
简体中文
考试系统
推荐理由:
播谷鸟计算机职称考试软件全真考题,100%通过率,手把手教学,全程演示,错题重做,单元练习,随机考试,错题专练,试题...
-
计算机硬件信息查询工具
2024-12-30
v4.7绿色版
385KB
简体中文
文件管理
推荐理由:
计算机系统自带的硬件检测所展示的东西太少,需要检测硬件的朋友可以使用这款计算机硬件信息查询工具,检测结果...
-
落叶高精度表达式计算机
2024-12-30
v1.0免费版
312KB
简体中文
理科工具
推荐理由:
落叶高精度表达式计算机是一款免费的高精度计算器,使用落叶高精度表达式计算机,用户可以快速计算出各种常...
-
全国计算机等级考试练习系统
2024-12-30
2.4.1
875KB
简体中文
考试系统
推荐理由:
要求平台:1、操作系统Win7专业版或旗舰版(一般Win8/Win10非家庭版,管理员登录也可以安装);
2...
-
全国计算机等级考试四级网络工程师练习软件
2024-12-30
2017年9月版
109847KB KB
简体中文
考试系统
推荐理由:
总体说明:
此版软件针对的是2017年9月全国计算机等级考试四级网络工程师,软件内含10套试题,全真考试环境...
-
全国计算机等级考试三级网络技术练习软件
2024-12-30
2017年9月版
115921KB
简体中文
考试系统
推荐理由:
总体说明:
此版软件针对的是2017年9月全国计算机等级考试三级网络技术,软件内含14套试题,全真考试环境,题...
-
全国计算机等级考试二级C++练习软件
2024-12-30
2017年9月版
111466KB
简体中文
考试系统
推荐理由:
总体说明:
此版软件针对的是2017年9月全国计算机等级考试二级C++,软件内含20套操作试题,全真考试环境,题...
-
全国计算机等级考试二级ACCESS练习软件
2024-12-30
2017年9月版
113648KB
简体中文
考试系统
推荐理由:
总体说明:
此版软件针对的是2017年9月全国计算机等级考试二级ACCESS,软件内含19套操作试题,全真考试环境...
-
全国计算机等级考试二级MS OFFICE练习软件
2024-12-30
2017年9月版
254785KB
简体中文
考试系统
推荐理由:
总体说明:
此版软件针对的是2017年9月全国计算机等级考试二级MSOFFICE高级应用,软件内含23套操作试题,...
-
全国计算机等级考试二级MySQL练习软件
2024-12-30
2017年9月版
113348KB
简体中文
考试系统
推荐理由:
总体说明:
此版软件针对的是2017年9月全国计算机等级考试二级MySQL,软件内含10套操作试题,全真考试环境,...
-
全国计算机等级考试二级VB练习软件
2024-12-30
2017年9月版
114350KB
简体中文
考试系统
推荐理由:
总体说明:
此版软件针对的是2017年9月全国计算机等级考试二级VB,软件内含42套操作试题,全真考试环境,题库...
-
试点高校网络远程教育(电大)网考全国统考计算机应用基础模拟练习软件
2024-12-30
2018年考试专用版
11933KB
简体中文
考试系统
推荐理由:
本软件依据试点高校网络远程教育网考统考《计算机应用基础》科目考试大纲研制而成。软件具有自动计时、随机...
-
计算机辅助阀门设计系统VALCAD
2024-12-30
5.0无限制使用免费版
39.4M
简体中文
CAD软件
推荐理由:
VALCAD——计算机辅助阀门设计系统,首先确保AutoCAD2004安装成功并运行正常。
特点
1.运行于AutoCADR14...
-
Juice(计算机耗能监控检测)
2024-12-26
1.0 单文件绿色版
888KB
简体中文
系统测试
推荐理由:
一个非常不错的PC机功耗监控、测试软件。这样你就可以详细知道自己的机器到底用多少电了。还可以显示各个主...
-
自动重启和锁定计算机
2024-12-26
1.0 绿色版
562KB
简体中文
定时软件
推荐理由:
服务器托管在机房里,处于安全考虑,每次重启后都希望能自动登陆后自动锁定,windows系统运行久了会产生垃圾变慢,...
-
计算机管家
2024-12-26
3.0
4.4M
简体中文
系统优化
推荐理由:
计算机管家支持网络连接修改,系统清理优化
使用方法:修改时把上面的IP地址改好,点确定修改就行~~下面计算机...
-
一键修改计算机名
2024-12-26
绿色版
42KB
简体中文
系统辅助
推荐理由:
现在的克隆系统老是搞出www.xxxxx...的计算机名,难看啊,一键修改计算机名,帮您改成自己想要的名字。
...
-
计算机挂机锁
2024-12-26
3.2 官方版
941KB
简体中文
桌面辅助
推荐理由:
计算机挂机锁这个软件就是用你的电脑打开这款软件就是把你的电脑锁了人家打不开你的电脑就是和网吧的那个挂...
-
计算机痕迹清除系统
2024-12-26
3.1
51.4M
简体中文
系统优化
推荐理由:
计算机痕迹清除系统是一款非常实用的电脑痕迹清理软件,用户通过该款软件能够扫描电脑磁盘文件、上网记录...
-
小烤包计算机定时关机小助手
2024-12-26
1.0 绿色版
1.1M
简体中文
定时软件
推荐理由:
小烤包计算机定时关机小助手是一款可以帮助用户定时关闭电脑的小工具,在电脑下载电影、下载游戏、程序更新、...
-
计算机痕迹清除工具
2024-12-26
2.1 绿色免费版
1018KB
简体中文
系统优化
推荐理由:
计算机痕迹清除工具是一款能够扫描、查看、清除你的电脑使用痕迹,保护隐私。
包括:USB使用记录清除、上网痕...
-
江苏省大学生计算机等级考试系统
2024-12-26
6.1完整版
1249KB
简体中文
考试系统
推荐理由:
江苏省大学生计算机等级考试系统采用客户端/服务器模式,将传统的单机考试变为网络平台上的考试系统。该系统...
-
全国计算机等级考试二级MS Office模拟系统
2024-12-26
2016.03
208873KB
简体中文
考试系统
推荐理由:
配有最具标准性、简洁、容易理解的试题解析和操作视频;上机考试固定抽取采用全真考试界面,使您能在真实的...
-
ACER宏基Veriton Z430计算机说明书
2024-12-26
572KB
简体中文
数码电子
推荐理由:
ACER宏基VeritonZ430计算机说明书。
-
2015版职称计算机考试宝典(FrontPage2003)
2024-12-26
8.0
30.93MB
简体中文
考试系统
推荐理由:
职称计算机考试宝典(FrontPage2003)是一款由英腾软件公司开发的软件,适用于职称计算机考试。软件结合了称...
-
林阳域计算机扫描与管理系统
2024-12-26
9.3 官方版
11.9MB
简体中文
系统辅助
推荐理由:
林阳域计算机扫描与管理系统是我工作室经过多年的自主开发和设计的,它包含大量IT常用的...
-
全国计算机等级考试二级VF考试系统免费版
2024-12-26
9.0
6513KB
简体中文
考试系统
推荐理由:
全国计算机等级考试二级VF考试系统免费版功能强大,操作起来也很方便,即使是新手用户,也能够轻易地熟练使用。计...
-
全国计算机等级考试二级Office考试系统免费版
2024-12-26
9.0
62069KB
简体中文
考试系统
推荐理由:
全真模拟全国计算机等级考试二级Office无纸化考试系统……已有超100万大学生使用二级Office考试系统,你...
-
计算机专业大学生入党思想汇报范文
2024-12-26
3KB
简体中文
党团辅导
推荐理由:
敬爱的党组织:
此时此刻我的心情仍然无发平静,就在今天上午,中国***天津医科大...
-
全国计算机等级考试二级Access考试系统免费版
2024-12-26
9.0
27933KB
简体中文
考试系统
推荐理由:
全国计算机等级考试二级Access考试系统免费版,全真二级Access考试模拟软件,全程模拟无纸化考试,32套真题,已...
-
计算机考试评分系统试用版
2024-12-26
5.0.4
22.44MB
简体中文
考试系统
推荐理由:
计算机考试评分系统实现了从考生报名、考务编排、试题命制及发布、考试管理、智能评分及成绩统计与分析...
-
全国计算机等级考试全真模拟考试二级MS Office高级应用
2024-12-26
2018年下半年版
20145KB
简体中文
考试系统
推荐理由:
本软件按照《全国计算机等级考试二级MSOffice高级应用考试大纲》研发而成。软件具有自动计时、随机抽...
-
计算机信息技术考试系统
2024-12-26
5.0.1
23.22MB
简体中文
考试系统
推荐理由:
计算机信息技术考试系统,专为信息技术考试前练习量身设计,并按照国家信息技术课考试大纲要求,充分满足...
-
全国计算机等级考试三级C语言上机模拟
2024-12-26
1.0
20.03MB
简体中文
考试系统
推荐理由:
本软件适用于三级考试的所有三级上机科目(除了三级PC外)。题库涵盖网上着名的南开百题。具备上机答题、评...
-
全国计算机等级考试三级网络考试模拟软件
2024-12-26
1.0
20.03MB
简体中文
考试系统
推荐理由:
有直观明了并颇具特色的界面,操作简单方便。
笔试有模拟卷子和历年真题训练。
上机题库涵盖网上...
-
雪人计算机辅助翻译(CAT) 中文-德语版
2024-12-26
1.37
5.97MB
简体中文
翻译软件
推荐理由:
雪人计算机辅助翻译软件(CAT)--中文对德语绿色免费。
雪人翻译软件是一种充分利用计算机的超强计算能...
-
无忧全国计算机等级考试二级MS Office高级应用
2024-12-25
15年9月版
358869KB
简体中文
考试系统
推荐理由:
本套软件是根据国家教育部最新考试大纲,并汇聚了多年开发全国计算机等级考试模拟软件的丰富经验,并综合有...
-
无忧全国计算机等级考试超级模拟软件演示文件更新包_二级ACCESS
2024-12-25
15年9月版
303.61MB
简体中文
考试系统
推荐理由:
本套软件是根据国家教育部最新考试大纲,并汇聚了多年开发全国计算机等级考试模拟软件的丰富经验,并综合有...
-
职称计算机直考通之Excel2007
2024-12-25
5.0
105813KB
简体中文
电脑学习
推荐理由:
u3000u3000直考通是全国首家发布的2013年全国职称计算机考试Word2007,PowerPoint2007和Excel2007辅导软...
-
电脑计算机销售合同范文
2024-12-25
3KB
简体中文
合同范文
推荐理由:
买方:
卖方:
卖方与买方经协商一致,签订本合同.。
一、买方订购以下产品:
货物一览表
...
-
考无忧2017全国专业技术人员职称计算机模拟考试题库-Internet(XP版)模块
2024-12-25
2017
108201KB
简体中文
考试系统
推荐理由:
考无忧职称计算机考试题库软件,由广州求知教育科技有限公司聘请职称计算机考试命题专家作为教研顾问,专业的...
-
考无忧2017版全国职称计算机模拟考试系统-用友财务U8模块
2024-12-25
2017
38993KB
简体中文
考试系统
推荐理由:
1:章节、随机、模拟结合,立体式全方位学习。
章节练习:有利于考生循序渐近的从零开始练习,每道题配有...
-
龙脉全国计算机等级考试二级Access模拟评分系统
2024-12-25
9.28(修正)
133.32MB
简体中文
考试系统
推荐理由:
此版包含多达60套的上机考试原题,考试模拟包含了全国计算机等级考试Access的所有题型,考试时有机会抽取完...
-
雪人计算机辅助翻译(CAT) 中文-韩语版
2024-12-25
1.37
6.03MB
简体中文
翻译软件
推荐理由:
雪人计算机辅助翻译软件(SnowmanComputerAssistedTranslationSoftware——缩写为:雪人CAT)是一种充...
-
雪人计算机辅助翻译(CAT) 中文-俄语版
2024-12-25
1.37
6.12MB
简体中文
翻译软件
推荐理由:
雪人计算机辅助翻译软件(CAT)--中文对俄语绿色免费。
雪人翻译软件是一种充分利用计算机的超强计算能...
-
全国职称计算机应用能力考试培训软件一练通(word)旗舰版
2024-12-25
1.0.1
360.13MB
简体中文
考试系统
推荐理由:
一练通全国职称计算机应用能力考试培训软件(word)旗舰版是成都智迈科技有限公司最新自主开发的一练通全国...
-
小雨计算机考试系统(单机绿色版)
2024-12-25
20160911
51569KB
简体中文
考试系统
推荐理由:
全国百万人使用,产品应用:金融,学校,部队,公安,交警,铁道,电力,医院,人事局,培训,税务,电信,联通,企事业单位。热线:1587...
-
职称计算机直考通之金山演示2005
2024-12-25
5.0
60.92MB
简体中文
电脑学习
推荐理由:
直考通是全国职称计算机考试(也叫:全国计算机应用能力考试、职称计算机应用能力考试)最新题库,能让广大考生...
-
职称计算机直考通之金山文字2005
2024-12-25
5.0
61.88MB
简体中文
电脑学习
推荐理由:
直考通是全国职称计算机考试(也叫:全国计算机应用能力考试、职称计算机应用能力考试)最新题库,能让广大考生...
-
职称计算机直考通之用友财务U8
2024-12-25
5.0
29.12MB
简体中文
电脑学习
推荐理由:
直考通是全国职称计算机考试(也叫:全国计算机应用能力考试、职称计算机应用能力考试)最新题库,能让广大考生...
-
职称计算机直考通之AutoCad2004
2024-12-25
5.0
39.58MB
简体中文
电脑学习
推荐理由:
直考通是全国职称计算机考试(也叫:全国计算机应用能力考试、职称计算机应用能力考试)最新题库,能让广大考生...
-
计算机辅助翻译软件(CAT)Transmate
2024-12-25
7.2.1.713
101.21MB
简体中文
外语学习
推荐理由:
Transmate单机版是免费提供给个人译员使用的辅助翻译软件。Transmate单机版集翻译记忆、自动排版、在线...
-
天空教室计算机公共课学习管理系统
2024-12-25
1.0
446999KB
简体中文
教育管理
推荐理由:
天空教室计算机公共课学习管理平台,是国内第一款针对高校计算机公共课教学改革实际需求推出的专业网络教...
-
雪人计算机辅助翻译(CAT) 中文-法语版
2024-12-23
1.37
6.36MB
简体中文
翻译软件
推荐理由:
雪人计算机辅助翻译软件(SnowmanComputerAssistedTranslationSoftware——缩写为:雪人CAT)是一种充分...
-
中星睿典计算机考试软件
2024-12-23
2014.0.0.116
26.73MB
简体中文
考试系统
推荐理由:
中星睿典全国专业技术人员计算机应用能力考试练习系统适用于各级各类专业技术人员职称计算机考试考前复...
-
2012年全国职称计算机考试题库版
2024-12-23
绿色版
429734KB
简体中文
考试系统
推荐理由:
WindowsXP题库版模拟考试软件(每题都有操作演示和操作提示):15套题,每套40题,共600题由我们公司开发的模拟考试题...
-
职称计算机考试模拟软件windowXP模块免费版
2024-12-23
15.0
174.21MB
简体中文
考试系统
推荐理由:
职考宝典职称计算机考试是一款职称计算机考试学习题库辅导软件,适用于全国各个企事业单位参加职称计算机...
-
职称计算机考试软件天宇考王Word 2007完整版
2024-12-23
15.0
1350KB
简体中文
考试系统
推荐理由:
Word2007完整版是职称计算机15.0高级完整版,根据全国专业技术人员计算机应用能力考试大纲编写,包括手把...
-
智能计算机
2024-12-23
1.0 官方版
40.5KB
简体中文
办公应用
推荐理由:
智能计算机官方版是强大的智能科技。智能计算机最新版具有具有感知、识别、推理、学习等能力,能处理定性的...
-
江苏省职称计算机考试题库(操作题)通达宝典练习软件
2024-12-23
2013
59.93MB
简体中文
考试系统
推荐理由:
《通达宝典江苏省职称计算机考试练习题库2013版》通达宝典练习软件采用完全仿真考试环境、“手把手教...
-
职称计算机直考通之Excel2003
2024-12-23
5.0
65.32MB
简体中文
电脑学习
推荐理由:
直考通是全国职称计算机考试(也叫:全国计算机应用能力考试、职称计算机应用能力考试)最新题库,能让广大考生...
-
职称计算机直考通之Word2003
2024-12-23
5.0
70.08MB
简体中文
电脑学习
推荐理由:
直考通是全国职称计算机考试(也叫:全国计算机应用能力考试、职称计算机应用能力考试)最新题库,能让广大考生...
-
职称计算机直考通之PowerPoint2003
2024-12-23
5.0
105.43MB
简体中文
电脑学习
推荐理由:
直考通是全国职称计算机考试(也叫:全国计算机应用能力考试、职称计算机应用能力考试)最新题库,能让广大考生...
-
职称计算机直考通之WindowsXP
2024-12-23
5.0
103.05MB
简体中文
电脑学习
推荐理由:
直考通是全国职称计算机考试(也叫:全国计算机应用能力考试、职称计算机应用能力考试)最新题库,能让广大考生...
-
职称计算机直考通之Internet
2024-12-23
5.0
80.73MB
简体中文
电脑学习
推荐理由:
直考通是全国职称计算机考试(也叫:全国计算机应用能力考试、职称计算机应用能力考试)最新题库,能让广大考生...
-
全国计算机职称考试全真模拟考试软件(Excel 2003中文电子表格)
2024-12-23
2014年考试专用版
1.17MB
简体中文
考试系统
推荐理由:
u3000u3000全国专业技术人员计算机应用能力考试(又称“全国职称计算机考试”或“全国计算机职称考试”,是由国...
-
全国计算机职称考试全真模拟考试软件
2024-12-23
2014年考试专用版
3.19MB
简体中文
考试系统
推荐理由:
u3000u3000全国专业技术人员计算机应用能力考试(又称“全国职称计算机考试”或“全国计算机职称考试”,是由国...
-
职称计算机
2024-12-23
10.9
637880KB
简体中文
考试系统
推荐理由:
软件根据“全国专业技术人员计算机应用能力考试”大纲编写,节省时间、简单易学、通过率极高。
通过...
-
全国计算机职称考试全真模拟考试软件(Word 2003中文字处理)
2024-12-23
2014年考试专用版
1.66MB
简体中文
考试系统
推荐理由:
全国专业技术人员计算机应用能力考试(又称“全国职称计算机考试”或“全国计算机职称考试”,是由国家人力...
-
雪人计算机辅助翻译(CAT) 中文-西班牙
2024-12-23
1.37
6.29MB
简体中文
翻译软件
推荐理由:
雪人计算机辅助翻译软件(CAT)--中文对西班牙语绿色免费。
雪人翻译软件是一种充分利用计算机的超强计...
-
天宇考王职称计算机考试专用软件
2024-12-23
15.0
310932KB
简体中文
考试系统
推荐理由:
u3000u3000《天宇考王》系列软件适用于职称考试人员考前复习。紧扣考试大纲,覆盖全部考点,真实的考试环境,帮助...
-
天宇考王职称计算机考试题库免费版(Internet应用)
2024-12-23
15.0
483.58MB
简体中文
考试系统
推荐理由:
u3000u3000《天宇考王》系列软件适用于职称考试人员考前复习。紧扣考试大纲,覆盖全部考点,真实的考试环境,帮助...
-
争锋2011全国职称计算机考试学习软件题库教学版powerpoint2003模块
2024-12-23
1.1.23
95.66MB
简体中文
电脑学习
推荐理由:
2011全国职称计算机考试题库学习软件powerpoint2003模块是争锋软件为事业单位、教师等专业技术人员人群...
-
争锋2011全国职称计算机考试学习软件题库教学版internet应用模块
2024-12-23
1.1.23
72.3MB
简体中文
电脑学习
推荐理由:
2011全国职称计算机考试题库学习软件internet应用模块是争锋软件为事业单位、教师等专业技术人员人群量...
-
全国计算机等级考试二级C语言无纸化练习系统
2024-12-23
11.1.2
21.48MB
简体中文
考试系统
推荐理由:
【天天向上科技全国计算机等级考试系列】二级C语言无纸化练习系统V11.1.2版是宝鸡天天向上科技有限公...
-
雪人计算机辅助翻译(CAT) 中文-日语版
2024-12-23
1.37
6.57MB
简体中文
翻译软件
推荐理由:
雪人计算机辅助翻译软件(CAT)--中日绿色免费。
雪人翻译软件是一种充分利用计算机的超强计算能力、记...
-
小雨计算机考试系统
2024-12-23
20170828 单机版
117329KB
简体中文
考试系统
推荐理由:
全国百万人使用,产品应用:金融,学校,部队,公安,交警,铁道,电力,医院,人事局,培训,税务,电信,联通,企事业单位。热线:1587...
-
全国计算机等级考试二级VFP模拟评分系统
2024-12-23
9.28
42.19MB
简体中文
考试系统
推荐理由:
u3000u3000此版包含了多达79套的上机考试原题(前50套上机题有操作演示及评分),你在参加考试时有80%的机会抽...
-
雪人计算机辅助翻译(CAT) 中文-英语版
2024-12-23
1.37
33.61MB
简体中文
外语学习
推荐理由:
雪人翻译(CAT软件)是一种充分利用计算机的超强计算能力、记忆能力和人的创造能力相结合的人机互动的辅...
-
计算机应用训练题库
2024-12-23
1.1106
3837KB
简体中文
考试系统
推荐理由:
u3000u3000本软件含各类计算机试题12000道以上。分计算机初级(一级)、计算机等级二级,计算机等级三级,软件工程...
-
职称计算机考试Powerpoint2003模块
2024-12-23
11.0 官方版
760602KB
简体中文
考试系统
推荐理由:
职称计算机考试Powerpoint2003模块根据全国专业技术人员计算机应用能力考试大纲编写,近400道经典题目,紧扣考...
-
职称计算机考试之Word2003模块手把手加题库版
2024-12-23
11.0
595630KB
简体中文
考试系统
推荐理由:
u3000u3000您下载的软件为《博大考神11.0之Word2003模块手把手加题库版》,根据全国专业技术人员计算机应用能...
-
博大考神职称计算机考试
2024-12-23
官方版
711475KB
简体中文
考试系统
推荐理由:
您下载的软件为《博大考神9.0之Word97模块完整版》,根据全国专业技术人员计算机应用能力考试大纲编写,近400...
-
计算机一级考试练习系统
2024-12-23
4.0
27958KB
简体中文
考试系统
推荐理由:
计算机等级考试练习系统是根据浙江省计算机一级考试内容的开发的练习系统,共包含理论、文字录入、window...
-
小雨计算机考试系统(网络版)
2024-12-23
20210128
41.50MB
简体中文
考试系统
推荐理由:
全国百万人使用,产品应用:金融,学校,部队,公安,交警,铁道,电力,医院,人事局,培训,税务,电信,联通,企事业单位。按知识点和...
-
中星睿典全国专业技术人员计算机应用能力考试Internet模块
2024-12-23
2014.0.0.116
39.02MB
简体中文
考试系统
推荐理由:
本软件适用于各级各类专业技术人员职称计算机考试考前复习。本软件是经全国专业技术人员计算机应用能力...
-
中星睿典全国专业技术人员计算机应用能力考试Excel2003模块
2024-12-23
2014.0.0.116
51.43MB
简体中文
考试系统
推荐理由:
中星睿典全国专业技术人员计算机应用能力考试(Excel2003模块)适用于各级各类专业技术人员职称计算机考试...
-
中星睿典全国计算机等级考试模拟软件(二级Access数据库)
2024-12-23
2014.3
6.37MB
简体中文
考试系统
推荐理由:
u3000u3000中星睿典计算机考试研究中心研制的全国计算机等级考试模拟软件紧扣考试大纲,知识覆盖全面,并设有全...
-
中星睿典全国职称计算机考试题库 Excel2007 模块
2024-12-23
2014.0.0.116
34.41MB
简体中文
考试系统
推荐理由:
中星睿典全国专业技术人员计算机应用能力考试(WindowsXP模块)适用于各级各类专业技术人员职称计算机考试...
-
无忧全国计算机等级考试演示文件
2024-12-23
绿色版
796635KB
简体中文
考试系统
推荐理由:
u3000u3000本套软件是根据国家教育部最新考试大纲,并汇聚了多年开发全国计算机等级考试模拟软件的丰富经验,并...
-
自考管理系统中计算机应用实践考试模拟考试系统
2024-12-23
10.0.9
17182313
简体中文
考试系统
推荐理由:
本软件依据全国高等教育自学考试《管理系统中计算机应用(上机实践考试)(课程代码(00051/00052)》...
-
自考计算机应用基础00019实践考试全真模拟考试软件
2024-12-23
2018年考试专用版
7.73MB
简体中文
考试系统
推荐理由:
本软件依据全国高等教育自学考试《计算机应用基础(课程代码(00018/00019)》考试大纲研制而成。软件具有自...
-
米普计算机设备管理系统
2024-12-23
2016
3235KB
简体中文
办公软件
推荐理由:
《米普计算机设备管理系统》是一套针对计算机设备(及外设)进行有效管理的信息系统。系统通过对设备登记、...
-
全国计算机等级考试全真模拟考试软件(三级网络技术)
2024-12-23
2013年上半年版
1.06MB
简体中文
考试系统
推荐理由:
u3000u3000本软件完全按照《全国计算机等级考试最新考试大纲》研制而成,界面全真模拟、精选习题、详尽解析,适...
-
易得优计算机音乐打铃(播放)系统
2024-12-23
21211116
29.37MB
简体中文
音频编辑
推荐理由:
易得优计算机音乐打铃(播放)系统可用于各级各类学校、部队、公司、工厂及企事业单位,也可用于宾馆、饭店、...
-
易得优计算机音乐打铃(播放)系统USB版
2024-12-23
20211129
46.88MB
简体中文
系统辅助
推荐理由:
易得优计算机音乐打铃(播放)系统可用于各级各类学校、部队、公司、工厂及企事业单位,也可用于宾馆、饭店、茶...
-
无忧全国计算机等级考试超级模拟软件_二级VB
2024-12-23
15年9月版
85.43MB
简体中文
考试系统
推荐理由:
本套软件是根据国家教育部最新考试大纲,并汇聚了多年开发全国计算机等级考试模拟软件的丰富经验,并综合有...
-
无忧全国计算机等级考试超级模拟软件_二级JAVA
2024-12-23
15年9月版
74.72MB
简体中文
考试系统
推荐理由:
u3000u3000本套软件是根据国家教育部最新考试大纲,并汇聚了多年开发全国计算机等级考试模拟软件的丰富经验,并...
-
无忧全国计算机等级考试超级模拟软件_二级C++
2024-12-23
15年9月版
76.37MB
简体中文
电脑学习
推荐理由:
u3000u3000无忧软件公司是全国最早推出全国计算机等级考试模拟软件的开发商。从96年成功推出系列模拟软件以来...
-
全国计算机等级考试全真模拟考试软件(一级B)
2024-12-23
2013年上半年版
1.32MB
简体中文
考试系统
推荐理由:
本软件完全按照《全国计算机等级考试最新考试大纲》研制而成,界面全真模拟、精选习题、详尽解析,适合参加...
-
无忧全国计算机等级考试超级模拟软件_二级VFP
2024-12-23
15年9月版
34.71MB
简体中文
考试系统
推荐理由:
u3000u3000本套软件是根据国家教育部最新考试大纲,并汇聚了多年开发全国计算机等级考试模拟软件的丰富经验,并...
-
无忧全国计算机等级考试超级模拟软件_二级ACCESS
2024-12-23
15年9月版
84.93MB
简体中文
考试系统
推荐理由:
u3000u3000本套软件是根据国家教育部最新考试大纲,并汇聚了多年开发全国计算机等级考试模拟软件的丰富经验,并...
-
全国计算机等级考试全真模拟考试软件(二级C语言)
2024-12-23
2018年下半年版
1656KB
简体中文
考试系统
推荐理由:
本软件完全按照《全国计算机等级考试最新考试大纲》研制而成,界面全真模拟、精选习题、详尽解析,适合参加...
-
计算机二级考试演练系统
2024-12-23
3.0
131MB
简体中文
考试系统
推荐理由:
计算机二级考试演练系统是根据浙江省计算机二级考试(办公系统高级应用)内容的开发的练习系统,共包含window...
-
无忧全国计算机等级考试超级模拟软件_一级B
2024-12-23
13.03.1
42225KB
简体中文
电脑学习
推荐理由:
本套软件是根据国家教育部最新考试大纲,并汇聚了多年开发全国计算机等级考试模拟软件的丰富经验,并综合有...
-
全国计算机等级考试一级计算机基础及MS Office应用模拟练习系统
2024-12-23
最新版
22.22 MB
简体中文
考试系统
推荐理由:
全国计算机等级考试一级计算机基础及MSOffice应用模拟练习系统是一款计算机一级考试模拟软件。软件按照...
-
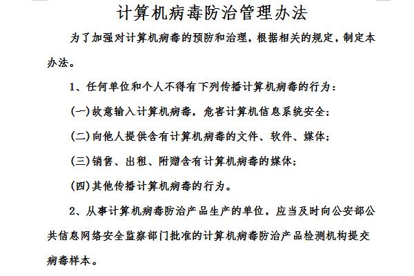
计算机病毒防治管理办法
2024-10-31
免费版
67KB
简体中文
人资行政
推荐理由:
计算机病毒防治管理办法是为了加强对计算机病毒的预防和治理,保护计算机信息系统安全,保障计算机的应用与发...
-
计算机专业个人简历模板
2024-10-31
免费版
67KB
简体中文
简历模板
推荐理由:
计算机专业个人简历模板是指为计算机专业的求职者制作的范文模板,计算机专业个人简历模板必须选择简洁大方...
-
计算机专业的简历模板
2024-10-31
免费版
67KB
简体中文
简历模板
推荐理由:
计算机专业的简历模板是为计算机专业的求职人员打造的范文模板,计算机专业的简历模板是计算机人员生活、学...
-
计算机简历模板
2024-10-31
免费版
67KB
简体中文
简历模板
推荐理由:
计算机简历模板是对个人自然状况、学历、经历、特长、爱好及其它有关情况所作的简明扼要的书面介绍。计算...
-
计算机个人简历模板
2024-10-31
免费版
67KB
简体中文
简历模板
推荐理由:
计算机简历模板是对计算机求职人员个人形象,包括资历与能力的书面表述,计算机简历模板对于求职者或者工作人...
-
计算机求职简历
2024-10-31
免费版
67KB
简体中文
简历模板
推荐理由:
计算机求职简历是对个人自然状况、学历、经历、特长、爱好及其它有关情况所作的简明扼要的书面介绍。计算...
-
计算机简历模板范文
2024-10-31
免费版
67KB
简体中文
简历模板
推荐理由:
计算机简历模板范文是指为计算机求职者制作的关于个人信息内容的计算机简历模板范文内容。计算机简历模板...
-
计算机求职简历范文
2024-10-31
免费版
67KB
简体中文
简历模板
推荐理由:
计算机求职简历范文是为计算机专业人员制作的简历范文,计算机求职简历范文是对计算机人员的个人形象,包括资...
-
计算机顶岗实习报告
2024-10-31
免费版
68KB
简体中文
述职汇报
推荐理由:
计算机顶岗实习报告为了验证自己的职业抉择,了解目标工作内容,学习工作及企业标准,找到自身职业的差距。计算...
-
计算机专业毕业实习报告
2024-10-31
免费版
68KB
简体中文
述职汇报
推荐理由:
计算机专业毕业实习报告指各种人员实习期间需要撰写的对实习期间的工作学习经历进行描述的文本,是应用写作...
-
计算机毕业实习报告
2024-10-31
免费版
68KB
简体中文
述职汇报
推荐理由:
计算机毕业实习报告指计算机人员实习期间需要撰写的对实习期间的工作学习经历进行描述的文本,是应用写作的...
-
计算机专业实习报告
2024-10-31
免费版
68KB
简体中文
述职汇报
推荐理由:
计算机专业实习报告是对该阶段进行总结与说明的书面材料,是反映学生毕业实习完成情况的一个主要内容,也是对...
-
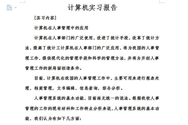
计算机实习报告
2024-10-31
免费版
68KB
简体中文
述职汇报
推荐理由:
计算机实习报告是指各种人员实习期间需要撰写的对实习期间的工作学习经历进行描述的文本。它是应用写作的...
-
计算机软件著作权登记申请表
2024-10-31
免费版
11kb
简体中文
行政用表
推荐理由:
计算机软件著作权登记申请表指软件著作权人协商不一致的,应当注明其他著作权人。这是一套经过华军软件园精...
-
计算机专业简历模板
2024-10-31
免费版
67KB
简体中文
简历模板
推荐理由:
计算机专业简历模板是求职者将自己与所申请职位紧密相关的个人信息经过分析整理并清晰简要地表述出来的书...
-
计算机简历模板
2024-10-31
免费版
67KB
简体中文
简历模板
推荐理由:
计算机简历模板是一个提供个人简历模板及写作技巧的参考范文,计算机简历模板免费下载由华军软件园为您提供...
-
计算机简历
2024-10-31
免费版
67KB
简体中文
简历模板
推荐理由:
计算机简历就是将求职者将个人信息分析整理并简明扼要地表述出来,帮助求职者表明自己可以满足他的特定需要...
-
计算机个人简历模板范文
2024-10-31
免费版
10KB
简体中文
简历模板
推荐理由:
计算机个人简历模板范文是对个人学历、经历、特长、爱好及其它有关情况作出简要介绍的书面模板。计算机个...
-
计算机专业个人简历模板
2024-10-31
免费版
10KB
简体中文
简历模板
推荐理由:
计算机专业个人简历模板是专为计算机专业的人打造的简要自我介绍的书面模板。计算机专业个人简历模板包含...
-
计算机专业课程表
2024-10-31
免费版
13kb
简体中文
教学表格
推荐理由:
计算机专业课程表是指由学校教学处根据教育部规定课程的要求学生所处的年级(班级)和来安排制定的计算机课程...
-
计算机专业求职简历
2024-10-31
免费版
11KB
简体中文
简历模板
推荐理由:
计算机专业求职简历是求职者将自己与所申请职位紧密相关的个人信息经过分析整理并清晰简要地表述出来的书...
-
计算机专业简历范文
2024-10-31
免费版
11KB
简体中文
简历模板
推荐理由:
计算机专业简历范文是应聘者对个人学历、经历、特长、爱好及其它有关情况所作的简明扼要的书面介绍。计算...
-
计算机专业简历
2024-10-31
免费版
11KB
简体中文
简历模板
推荐理由:
计算机专业简历是有针对性的自我介绍的一种规范化、逻辑化的书面表达。计算机专业简历免费版实用性强,是由...
-
计算机专业个人简历
2024-10-31
免费版
11KB
简体中文
简历模板
推荐理由:
计算机专业个人简历是有针对性的自我介绍的一种规范化、逻辑化的书面表达。计算机专业个人简历由华军软件...
-
计算机简历范文
2024-10-31
免费版
11KB
简体中文
简历模板
推荐理由:
计算机简历范文就是对个人学历、经历、特长、爱好及其它有关情况所作的简明扼要的书面介绍。简历是有针对...
-
计算机个人简历模板
2024-10-31
免费版
11KB
简体中文
简历模板
推荐理由:
计算机个人简历模板是一篇由华军软件园整理发布的专业化个人简历模板,计算机个人简历模板是对个人学历、经...
-
计算机个人简历范文
2024-10-31
免费版
11KB
简体中文
简历模板
推荐理由:
计算机个人简历范文是一篇由华军软件园整理发布的专业化个人简历模板文档,计算机个人简历范文是对个人学历...
-
计算机个人简历
2024-10-31
免费版
11KB
简体中文
简历模板
推荐理由:
计算机个人简历是对个人学历、经历、特长、爱好及其它有关情况所作的简明扼要的书面介绍。计算机个人简历...
-
计算机金融(专科)毕业设计参考题目
2024-10-31
免费版
15kb
简体中文
其他类范文
推荐理由:
计算机金融(专科)毕业设计参考题是指计算机金融专科学生毕业前夕总结性的参考题目。完成教学计划所规定的...
-
计算机专业毕业总结范文
2024-10-31
21KB
简体中文
述职汇报
推荐理由:
计算机专业毕业总结范文
匆匆四年,一晃而过,我也从一个懵懂新生变成了一名毕业生。回顾这四年学习生...
-
计算机网络系统使用规定
2024-10-31
12KB
简体中文
人资行政
推荐理由:
计算机网络系统使用规定
1、计算机网络系统属于公司固定资产,只为公司正常业务经营管理所使用,不得挪...
-
企业内部计算机网络管理规定
2024-10-31
13KB
简体中文
人资行政
推荐理由:
企业内部计算机网络管理规定
为规范分公司网络的使用,减少病毒对网络的侵害,确保计算机网络的稳定运...
-
计算机、网络管理及信息安全管理制度
2024-10-31
17KB
简体中文
人资行政
推荐理由:
计算机、网络管理及信息安全管理制度
第一条为了进一步加强全市XX系统计算机、网络及信息安全的管...
-
旷计算机课的检讨书范文
2024-10-31
2KB
简体中文
述职汇报
推荐理由:
旷计算机课的检讨书范文
亲爱的孙老师:
我今天早上没有去上计算机课,由于早上一时贪睡,犯下了这个...
-
涉外电子出版物和计算机软件著作权认证表
2024-10-31
16KB
简体中文
公共事务表格
推荐理由:
涉外电子出版物和计算机软件着作权认证表
作品(制品)中英文名称
授权方名称(中英文)地址电话传真
...
-
计算机维护及计算机技术支持服务协议范文
2024-10-31
19KB
简体中文
市场营销
推荐理由:
u3000u3000计算机维护及计算机技术支持服务协议
u3000u3000第二条u3000甲方的义务:
u3000u30001、甲方应在本...
-
OEM方式合作生产微型计算机协议范文
2024-10-31
19KB
简体中文
市场营销
推荐理由:
OEM方式合作生产微型计算机协议
四、甲方根据乙方每次订单提出的具体规格说明书进行生产,甲方有责任...
-
上海市微型计算机商品买卖合范文
2024-10-31
39KB
简体中文
合同模板
推荐理由:
上海市微型计算机商品买卖合同示范文本
(2006版)
四、商品售后服务
甲方按照《微型计算机商...
