图像处理 占存:344.15 MB 时间:2022-12-26
软件介绍: Blender 是一款开源、跨平台的免费 3D 创作软件,集建模、雕刻、动画、渲染、视频编辑、合成等功...
还不会使用Blender制作水面波浪的效果吗?那么还不会的朋友可以来和小编一起学习一下用Blender制作水面波浪效果的方法哦,希望通过本篇教程的学习,可以帮助到各位朋友。
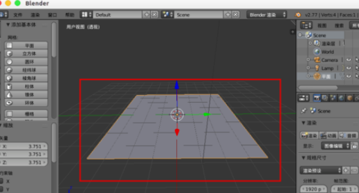
首先,在电脑上打开blender,创建一个平面,作为水面。选择“平面”,添加“表面细分”。

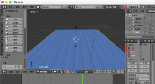
选择“简单型”,“视图”设置“6”,然后“应用”。

给平面添加“材质”颜色。

给平面添加“波浪”。


设置“速率”为“0.01”,设置“宽度”为“0.08”,设置“高度”为“0.05”,设置“窄度”为“1.5”,然后“alt+a”播放动画我们就会得到从中间泛起的小波浪。

“动作”中取消勾选“X”就会得到Y方向的波浪。

“动作”中取消勾选“Y”就会得到X方向的波浪。

“位置”中“X”设置为“1”,“Y”设置为“1”。就是得到从此坐标位置产生的波浪。

以上就是小编分享的用Blender制作水面波浪效果的方法,有需要的朋友可以来看看这篇文章哦。