图像处理 占存:344.15 MB 时间:2022-12-26
软件介绍: Blender 是一款开源、跨平台的免费 3D 创作软件,集建模、雕刻、动画、渲染、视频编辑、合成等功...
怎么使用Blender给游戏添加背景音乐呢,具体该怎么操作呢?还不会的朋友可以来看看小编分享的用Blender给游戏添加背景音乐的方法哦,希望通过本篇教程的学习,可以帮助到各位朋友更好地了解Blender这款软件。
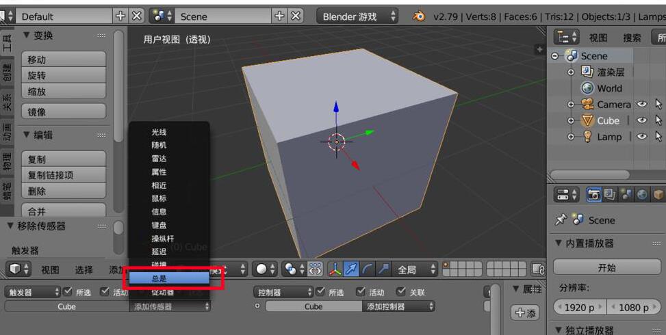
1、首先,在电脑上打开Blender,切换到Blender游戏布局。

2、在底部的逻辑编辑器窗口中的触发器中选择添加总是。


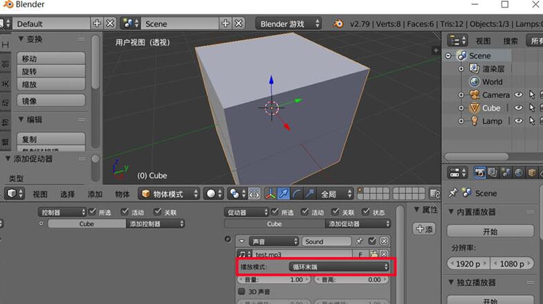
3、在最右边的第三个促动器中选择添加声音。


4、在里面可以选择添加打开背景音乐文件。

5、背景音乐是循环播放,所以把播放模式选择循环末端。

6、最后直接拖动第一个点点到第三个声音左边的小圆圈(如下图所示),连接起来,这样P键运行游戏就能循环播放背景音乐了。

以上就是小编分享的用Blender给游戏添加背景音乐的方法,有需要的朋友可以来看看这篇文章哦。