图像处理 占存:344.15 MB 时间:2022-12-26
软件介绍: Blender 是一款开源、跨平台的免费 3D 创作软件,集建模、雕刻、动画、渲染、视频编辑、合成等功...
大家熟悉Blender这款软件吗,知道该怎么用Blender创建玻璃杯子吗?那么小编今天就和大家一起分享用Blender创建玻璃杯子的操作方法,有需要的朋友可以来看看这篇文章哦,希望可以帮助到各位朋友。
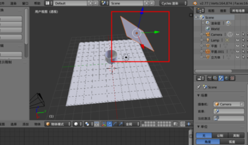
首先,在电脑上打开blender,创建一个“平面”作为地面,顶面创建一个“杯子”的模型。

创建一个平面,面对着场景中的杯子,成一定的角度,这个是作为灯光使用。

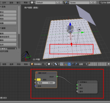
选择“Cycles渲染”,选择“地面”平面,添加材质使用节点,“漫射 BSDF”选择一个颜色。

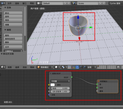
选择“杯子”模型,节点中添加“玻璃 BSDF”与“材质输出”连接。

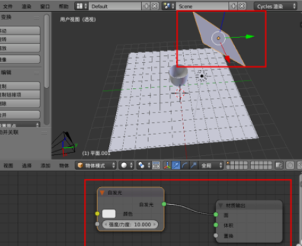
选择顶部的“灯光”平面,添加“自发光”,“强度/力度”设置“10”,这个根据自己的需要设置。

进入属性导航中的“渲染”,看看里面“采样”下的“渲染”数值不要太小,然后f12进行渲染。

以上就是小编分享的用Blender创建玻璃杯子的操作方法,还不知道的朋友可以来学习一下哦。