找软件用软件,就到华军软件园! 软件发布 AI产品榜
所在位置: 首页 — 教程攻略 — 教程 — 电脑软件教程  —  blender如...

blender如何改变视图方式?blender改变视图方式方法教程

作者:怪兽 日期:2018-01-09

Blender
Blender-4.5.4

图像处理 占存:344.15 MB 时间:2022-12-26

软件介绍: Blender 是一款开源、跨平台的免费 3D 创作软件,集建模、雕刻、动画、渲染、视频编辑、合成等功...

立即下载

1.在blender中打开场景物体。

blender改变视图方式方法教程
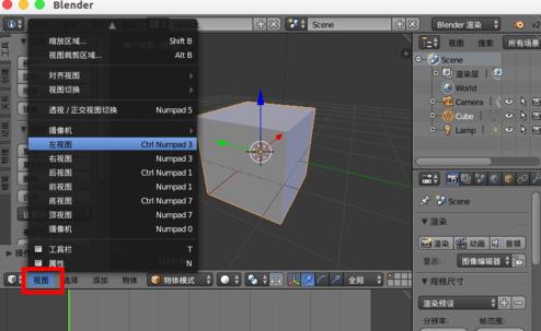
2.默认在左下角选择“视图”菜单中可以进行切换修改视图。
blender改变视图方式方法教程
3.比如我们选择“右视图”就可以切换到场景物体的右视图,一般台式机键盘上有单独的数字键盘,可以使用数字键进行切换。
blender改变视图方式方法教程
4.如果是笔记本,可以选择“文件”--“用户配置”。
blender改变视图方式方法教程
5.会进入“用户设置面板”窗口。
blender改变视图方式方法教程
6.切换到“输入”选项卡,勾选“模拟数字键盘”,最后“保存用户配置”,这样以后农我们就可以使用笔记本顶部的数字切换修改场景视图了。
blender改变视图方式方法教程
以上就是blender改变视图方式方法教程,更多blender等软件相关教程请到华军软件园软件教程专区

相关文章